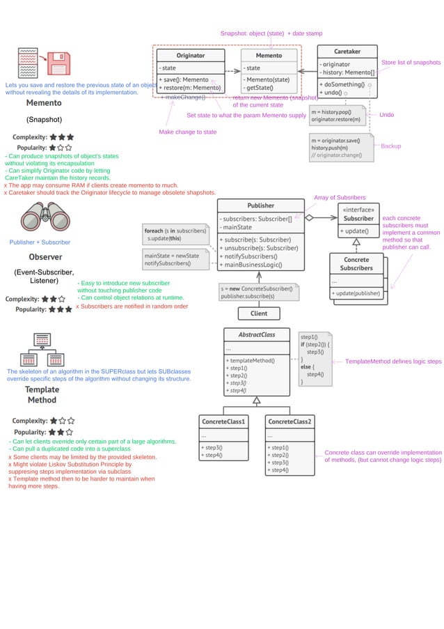
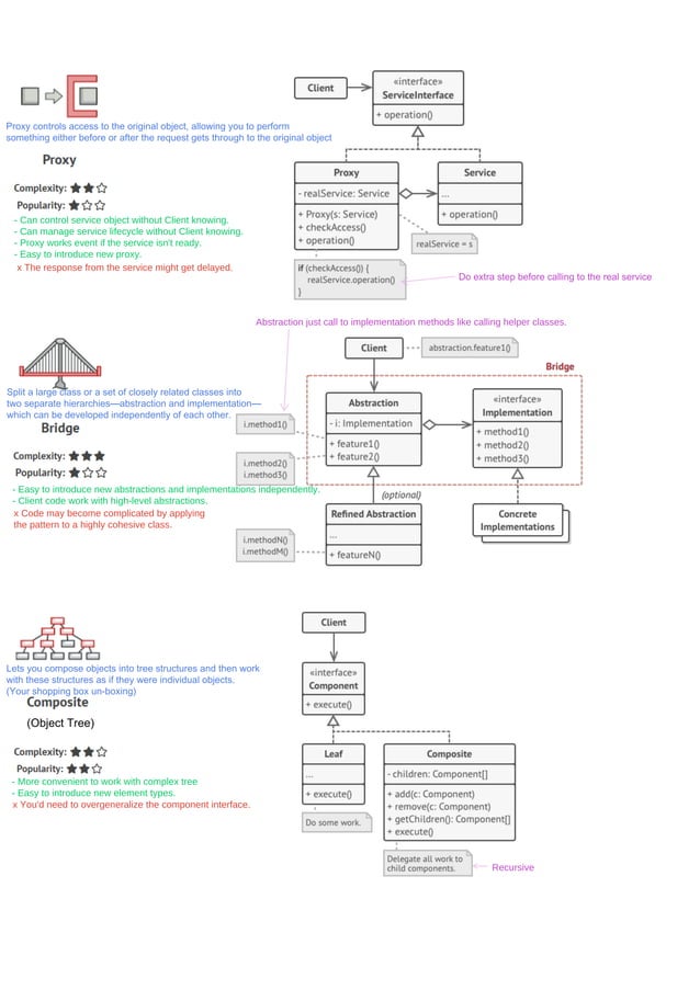
Design Pattern Cheat Sheet - A quick reference guide to common software design patterns, categorized by their intent: Design patterns are recognized approaches to solve commonly occurring problems in software design. A cheat sheet that summarizes the main purpose and examples of various design patterns, such as abstract factory, adapter, decorator, observer,. Concise guide to design patterns with examples. The cheat sheet briefly explains each pattern and how to use it.
A cheat sheet that summarizes the main purpose and examples of various design patterns, such as abstract factory, adapter, decorator, observer,. Concise guide to design patterns with examples. The cheat sheet briefly explains each pattern and how to use it. A quick reference guide to common software design patterns, categorized by their intent: Design patterns are recognized approaches to solve commonly occurring problems in software design.
Design patterns are recognized approaches to solve commonly occurring problems in software design. A quick reference guide to common software design patterns, categorized by their intent: A cheat sheet that summarizes the main purpose and examples of various design patterns, such as abstract factory, adapter, decorator, observer,. The cheat sheet briefly explains each pattern and how to use it. Concise guide to design patterns with examples.
Pin on cheat sheets
A cheat sheet that summarizes the main purpose and examples of various design patterns, such as abstract factory, adapter, decorator, observer,. Design patterns are recognized approaches to solve commonly occurring problems in software design. The cheat sheet briefly explains each pattern and how to use it. Concise guide to design patterns with examples. A quick reference guide to common software.
Design pattern cheat sheet PDF
Concise guide to design patterns with examples. A quick reference guide to common software design patterns, categorized by their intent: A cheat sheet that summarizes the main purpose and examples of various design patterns, such as abstract factory, adapter, decorator, observer,. Design patterns are recognized approaches to solve commonly occurring problems in software design. The cheat sheet briefly explains each.
Design Pattern Cheat Sheet r/programming
Design patterns are recognized approaches to solve commonly occurring problems in software design. Concise guide to design patterns with examples. A cheat sheet that summarizes the main purpose and examples of various design patterns, such as abstract factory, adapter, decorator, observer,. A quick reference guide to common software design patterns, categorized by their intent: The cheat sheet briefly explains each.
The timeless fabric and paint pairings designers swear by House & Garden
Concise guide to design patterns with examples. Design patterns are recognized approaches to solve commonly occurring problems in software design. A quick reference guide to common software design patterns, categorized by their intent: The cheat sheet briefly explains each pattern and how to use it. A cheat sheet that summarizes the main purpose and examples of various design patterns, such.
The Essential Design Patterns Cheat Sheet Free Cheat Sheet
Concise guide to design patterns with examples. The cheat sheet briefly explains each pattern and how to use it. Design patterns are recognized approaches to solve commonly occurring problems in software design. A quick reference guide to common software design patterns, categorized by their intent: A cheat sheet that summarizes the main purpose and examples of various design patterns, such.
Sunday Morning Worship June 1, 2025 Join us for worship! By First
Concise guide to design patterns with examples. A quick reference guide to common software design patterns, categorized by their intent: Design patterns are recognized approaches to solve commonly occurring problems in software design. A cheat sheet that summarizes the main purpose and examples of various design patterns, such as abstract factory, adapter, decorator, observer,. The cheat sheet briefly explains each.
Design pattern cheat sheet PDF
A cheat sheet that summarizes the main purpose and examples of various design patterns, such as abstract factory, adapter, decorator, observer,. The cheat sheet briefly explains each pattern and how to use it. Concise guide to design patterns with examples. Design patterns are recognized approaches to solve commonly occurring problems in software design. A quick reference guide to common software.
System Design Cheat Sheet Bundle System Design Cheat vrogue.co
A quick reference guide to common software design patterns, categorized by their intent: The cheat sheet briefly explains each pattern and how to use it. A cheat sheet that summarizes the main purpose and examples of various design patterns, such as abstract factory, adapter, decorator, observer,. Design patterns are recognized approaches to solve commonly occurring problems in software design. Concise.
Chart Patterns Traders Cheat Sheet Tresor Fx Trading Charts Images
Concise guide to design patterns with examples. Design patterns are recognized approaches to solve commonly occurring problems in software design. A quick reference guide to common software design patterns, categorized by their intent: The cheat sheet briefly explains each pattern and how to use it. A cheat sheet that summarizes the main purpose and examples of various design patterns, such.
Ultimate Design Patterns Exam Quiz Test Your Knowledge
Design patterns are recognized approaches to solve commonly occurring problems in software design. Concise guide to design patterns with examples. The cheat sheet briefly explains each pattern and how to use it. A cheat sheet that summarizes the main purpose and examples of various design patterns, such as abstract factory, adapter, decorator, observer,. A quick reference guide to common software.
Design Patterns Are Recognized Approaches To Solve Commonly Occurring Problems In Software Design.
Concise guide to design patterns with examples. A cheat sheet that summarizes the main purpose and examples of various design patterns, such as abstract factory, adapter, decorator, observer,. A quick reference guide to common software design patterns, categorized by their intent: The cheat sheet briefly explains each pattern and how to use it.







